Home
last modified time | relevance | path

Searched +path:documents +path:technicalnotes +path:buildsystemdevelopmentguide (Results 1 – 11 of 11) sorted by relevance

/CTR-SDK-4.2.5/documents/TechnicalNotes/BuildSystemDevelopmentGuide/
DBuildSystemDevelopmentGuide.html
/CTR-SDK-4.2.5/documents/TechnicalNotes/BuildSystemDevelopmentGuide/img/
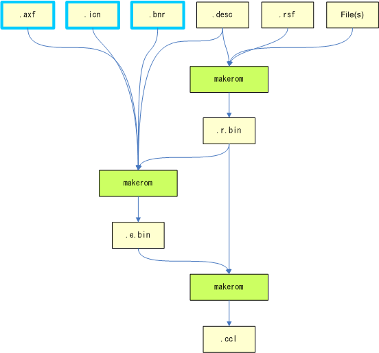
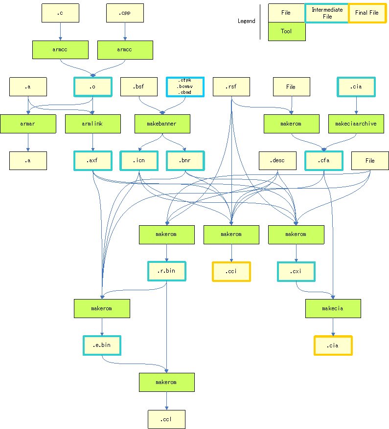
Dflow.png
Dflow_cfa.png
Dflow_cci.png
Dflow_bnr.png
Dflow_ccl.png
Dflow_o.png
Dflow_cxi.png
Dflow_cia.png
Dflow_a.png
Dflow_axf.png