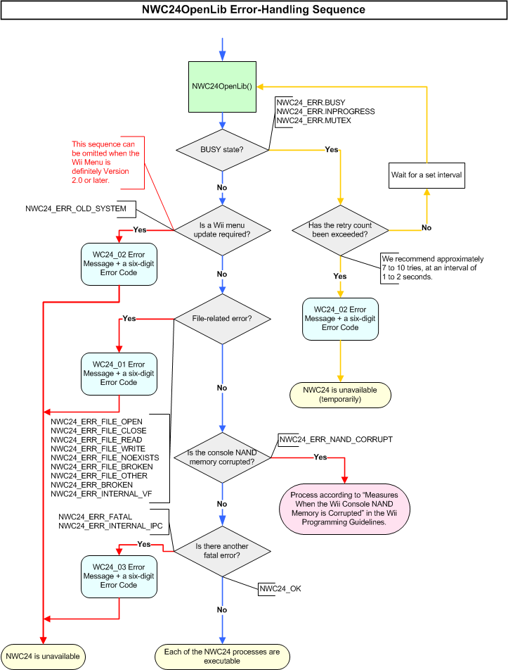
The error handling sequence in NWC24OpenLib is shown below.
Refer to the WiiConnect24 Message List for more on the contents of each error message.
NWC24_ERR_OLD_SYSTEM does not occur for Wii Menu version 2.0 or greater. It is guaranteed that Wii consoles connected to the network will have version 2.0 or greater installed. This section's sequence may be omitted if version 2.0 or greater has been confirmed as installed. (Do not omit if there is any ambiguity.)
NWC24_ERR_NAND_CORRUPT.
NWC24OpenLib
NWC24 Error Handling Sequence
2007/11/27 Revised some of the details in the description.
2007/09/21 Added supplemental information.
2007/08/23 Initial version.
CONFIDENTIAL