NWC24Check (Message) Error-Handling Sequence

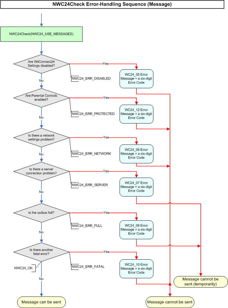
The error-handling sequence in NWC24Check (usagetype = NWC24_USE_MESSAGES) is shown below.


For more about the contents of each error message, see the WiiConnect24 Message List.

Supplemental Information


Simultaneous Use with Nintendo Wi-Fi Connection

Titles that use Nintendo Wi-Fi Connection (the Revolution DWC library) and WiiConnect24 simultaneously may switch over to the confirmation sequence that uses Nintendo Wi-Fi Connection's SCCheckPCMessageRestriction for the aforementioned sections that determine if Parental Controls are enabled.

The error messages provided with Nintendo Wi-Fi Connection may also be used in common (without displaying the error code).


See Also

NWC24Check, NWC24 Error Handling Sequence

Revision History

2008/01/28 Added a description of simultaneous use with Nintendo Wi-Fi Connection.
2007/12/26 Updated the error message links to the most recent information.
2007/10/12 Added operations related to Parental Controls.
2007/08/23 Initial version.


CONFIDENTIAL